Suman Deb

Rooted in Telecom, Reaching for Tomorrow with Cloud & AI

Work

GenAI Regulatory Assistant

The Problem

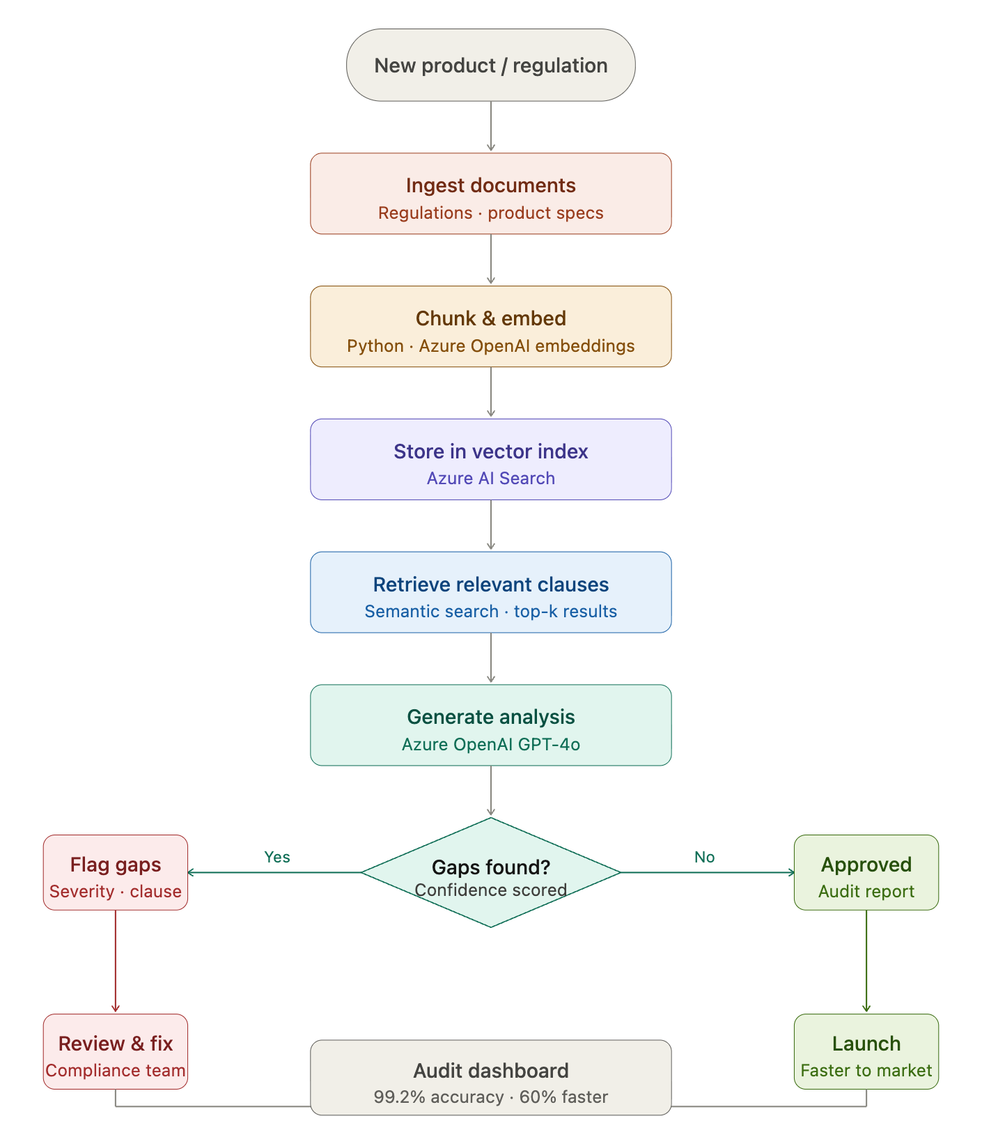
Thousands of hours spent manually checking telecom products against EU regulations. Compliance teams struggled to keep up with evolving regulations while maintaining accuracy across hundreds of product variants.

The Solution

Built a RAG (Retrieval-Augmented Generation) agent using Azure OpenAI and Python. The system ingests regulatory documents, product specifications, and automatically flags compliance gaps with confidence scores.

GenAI Regulatory Assistant
Business View
Functional Architecture
Functional Architecture
Process Flow
Process Flow
Regulatory Assistant UI
Regulatory Assistant UI
Tech Stack

Azure OpenAI, AI Search, BLOB Storage,Python, RAG, React front-end.

Impact
  • Reduced document review time by 60%
  • Increased audit accuracy to 99.2%
  • Eliminated manual compliance bottlenecks
  • Enabled faster product launches to market
60% Time Saved
99.2% Accuracy
GenAI RAG Agent